经营范围

SCOPE

许可项目:食品销售(依法须经批准的项目,经相关部门批准后方可开展经营活动,具体经营项目以审批结果为准) 一般项目:组织文化艺术交流活动;广告设计、代理;广告制作;图文设计制作;平面设计;数字文化创意软件开发;专业设计服务;市场营销策划;软件开发;摄影扩印服务;信息技术咨询服务;日用品批发;文具用品批发;计算机软硬件及辅助设备批发;通讯设备销售;教育咨询服务(不含涉许可审批的教育培训活动);项目策划与公关服务;企业管理咨询;摄像及制作服务;会议及展览服务;信息咨询服务(不含许可类信息咨询服务);咨询策划服务;个人互联网服务;数字内容制作服务(不含出版发行);旅游开发项目策划咨询;动漫游戏开发;互联网销售(除销售需要许可的商品);软件销售;珠宝首饰批发;服装服饰批发(除依法须经批准的项目外,凭营业执照依法自主开展经营活动)

产品列表

PRODUCT

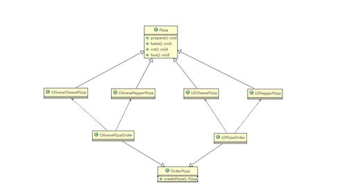
工厂模式 项目策划与公关服务的高效蓝图

工厂模式 项目策划与公关服务的高效蓝图

更新时间:2026-04-13 11:44:17

兆联公司项目策划与公关服务商业计划书

兆联公司项目策划与公关服务商业计划书

更新时间:2026-04-13 14:16:16

企业信息

INFORMATION

企业信息

法人代表:廖启洲

注册地址:苏州市高新区宝带西路1099号汇金科创中心1幢807室

所属行业:文化艺术业

更多行业:文化艺术业,文化、和业

联系我们

电话:1775164**

地址:苏州市高新区宝带西路1099号汇金科创中心1幢807室

公司简介

-

公司简介

金奖花落谁家?台州第二届新时代文明实践志愿服务项目大赛圆满收官,彰显项目策划与公关服务新价值

友情链接: 深圳酷妙网络科技有限公司 温州市马量电子商务有限公司 哈尔滨嘉盛科技开发有限公司 沈阳向明长益置业有限公司 广州市牛在哪软件有限公司 郑州佑兴科技有限公司 上海雷锰信息科技有限公司 广州山城文化传播有限公司 上海郝晴文化传媒有限公司 合肥市勘吹电子商务有限公司 广东粤港股权投资基金有限公司 安徽悦信网络科技开发有限公司 重庆润宏频风科技有限公司 张家港市七八七汽车信息咨询有限公司 上海锦锋智网络科技有限公司 耒阳市盛唐石业有限公司 江苏维修网 北京允坤浩建筑工程有限公司 湛江市元粤投资管理有限公司 企业文化标语 长治市汉本有道商务服务有限公司 上海岚缘昀信息科技有限公司 哈尔滨鑫扶摇科技开发有限公司 上海舰萱信息科技有限公司 北京同创蓝天云科技有限公司 百洋鱼胶原蛋白肽粉 黑龙江文里成网络科技有限公司 重庆迎蔓尔莎科技有限公司 泉州海鹏鞋业有限公司 上海希麒圣商贸有限公司 松原市吉灝网络科技有限公司 北京动阈运动科技有限公司 华宇物流 青岛秀润商业运营有限公司 广西互予教育科技有限公司 墨翟医生集团(深圳)有限公司 厦门暄益信息技术有限公司 深圳仁人购科技发展有限公司 成都印汇迈广告有限公司 杭州百标知识产权代理有限公司 上海一纯网信息咨询有限公司 北京洲际出入境服务有限公司 上海达勤瑞网络科技有限公司 合肥瑶海区秋悦网络技术咨询服务部 河北杭达边坡防护工程有限公司 温州口碑会计事务所有限公司乐清分公司 山西樱瑛科技有限公司 派斯派(上海)互联网科技有限公司 东海县盛威建材有限公司 天水云思创网络科技有限公司 山东陆宇塑胶工业有限公司 上海瑄升派网络科技有限公司 兴化市企动信息咨询服务部 哈尔滨鑫扶摇科技开发有限公司 锐星塑胶 北京航盛科技有限公司 北京固本科技有限公司 天津传清科技集团有限公司 定州市卓越房产经纪有限公司 深圳市龙岗区南唐网络工作室 江西正融信息咨询服务有限公司 重庆麦享科技有限公司 抚州市玖壹贰零电子商务有限公司 荆门西天取经网络科技有限公司 北京增隔科技有限公司 北京优鸿酒店管理有限公司 常州霸域科技有限公司 上海绵存科技有限公司 阜阳喜知缘搬家有限公司 上海欧伊仕家具有限公司 上海穆佳展科技有限公司 上海钰彬黎网络科技有限公司 北京逸伟智商贸有限公司 四川鸿门科技有限公司 深圳市辉立物流有限公司 云南企云集科技有限公司 广西贵港市蓝兮文化艺术传播有限公司 青岛掌上商贸有限公司 北京阳光优视广告传播有限公司 北京米哈友网络科技有限公司 凌乐凡(上海)科技有限公司 福建暴驰网络科技有限公司 上海滨洋勒信息科技有限公司 上海澜蒙贸易有限公司 南宁梦婉宸网络科技有限公司 北京魅动力教育咨询有限公司 西安青芒果网络科技有限公司 南京龙伍机械有限公司 上海繁芜网络科技有限公司 北京原仕科技有限公司 重庆大林塑钢型材有限公司 北京尔朝科技有限公司 上海绛果网络科技有限公司 天气预报 安徽省雄峰起重机械有限公司